
-
生物通官微
陪你抓住生命科技
跳動的脈搏
賽業生物為您提供基因治療CRO綜合解決方案
【字體: 大 中 小 】 時間:2022年12月06日 來源:賽業生物
編輯推薦:
在過去十余年,賽業生物積累了大量的生物信息及基因編輯方面的數據,病毒包裝、細胞穩轉株與基因編輯模式動物方面項目經驗,可為從事基因治療的研究者提供更高效的基因功能解析與基因治療整體解決方案。
“基因治療”黃金時代正在以前所未有的速度和影響力向我們迎面而來!近年來全球多款基因治療藥物相繼獲批上市,還有多種針對不同適應癥的基因治療藥物正處于臨床研究階段,基因治療已然為眾多亟待拯救的患者帶來新的治療希望!
賽業生物作為一家綜合解決方案提供商,建立了多位一體的創新性CRO平臺服務網絡。在過去十余年,賽業生物積累了大量的生物信息及基因編輯方面的數據,病毒包裝、細胞穩轉株與基因編輯模式動物方面項目經驗,可為從事基因治療的研究者提供更高效的基因功能解析與基因治療整體解決方案,包括靶點預測與驗證研究,動物模型構建和病毒載體如AAV、LV、ADV等設計與包裝,以及有效性評價等全流程服務。
平臺優勢
1. 自建基因治療CRO全服務平臺
從基因治療上游的病毒載體構建與開發,中游的病毒包裝與生產、基因治療疾病模型構建,到下游的基因治療有效性評價,賽業自建基因治療CRO全服務平臺保障您在同一體系下研究數據的連貫性和可靠性。
2. 成熟的生信平臺
賽業大數據AI加生信的復合背景團隊,積累了大量的生物信息及基因編輯方面的數據,正在基因治療領域建立數據集和算法模型,致力于人類基因突變的致病風險預測以及相應的小鼠疾病模型的設計及基因治療載體AAV病毒衣殼蛋白的設計優化,可對疾病類型、受影響的蛋白結構、組織類型、突變位置等進行分類評估,充分考慮各種因素,大大提高命中率。
3. AI助力AAV優化改造及疾病風險預測
根據AI神經網絡模型和生信數據算法的邏輯訓練AAV的優化及改造,快速準確進行AAV衣殼蛋白的序列預測,獲得具有最高期望特性的AAV新型血清型,解決基因治療中AAV載體有效性和靶向組織特異性的需要。賽業AI+合成生物學平臺可提供基于優化AAV病毒的基因治療及下游驗證方案,通過基因突變位點致病性的預測模型,可得到最可能導致疾病表型的突變位點,進而構建相關的細胞或動物模型進行驗證,為基因治療研究開展提供極大便利。
4. 體內體外一站式服務
賽業生物不僅在模式動物領域有深厚的技術積累,更是在細胞生物學領域深耕十幾年,可提供成熟的驗證基因治療療法的基因編輯模式動物和病毒包裝服務,產品和服務引用文獻總數達到數千篇,其中不乏Nature、Cell、Science等頂級期刊。賽業生物以助力基因治療的科學研究和臨床轉化為目標,深耕基因治療研究領域,可提供從突變基因的致病風險評估到細胞和小鼠模型制作、表型分析,到基因治療方案、AAV載體設計直至小鼠模型藥效驗證的全套服務。
經典研究案例
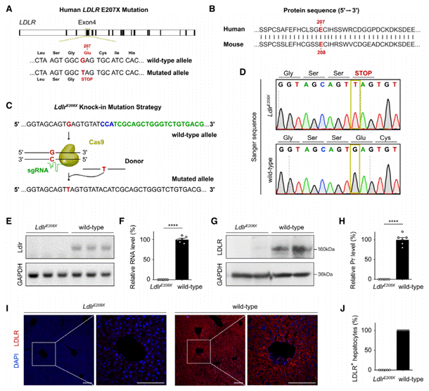
代謝疾病:家族性高膽固醇血癥基因治療研究案例
In Vivo AAV-CRISPR/Cas9-mediated Gene Editing Ameliorates Atherosclerosis in Familial Hypercholesterolemia. Circulation (2019) doi: 10.1161/CIRCULATIONAHA.119.042476.
家族性高膽固醇血癥(FH)是一種常見的遺傳性高脂血癥,通常由低密度脂蛋白受體(LDLR)基因突變所致。研究人員通過CRISPR/Cas9構建了點突變小鼠模型,并采用AAV-CRISPR/Cas9基因治療技術,結果證實AAV-CRISPR/Cas9系統對攜帶Ldlr突變的小鼠進行的LDLR基因校正能夠部分地修復LDLR表達,并有效改善LDLR突變體中的動脈粥樣硬化,為FH患者的治療提供潛在的治療方法。
該文章無論從研究思路與策略,再到技術方法,都為我們今后應用基因編輯小鼠模型,開展相關基因功能研究,疾病模型的建立,以及基因治療方法及其效果評價提供了非常好的參考借鑒作用。點擊閱讀全文
圖1 客戶研究思路
圖2 LDLRE208X點突變模型構建與鑒定
圖3 通過AAV-Crispr/Cas9遞送系統治療動脈粥樣硬化
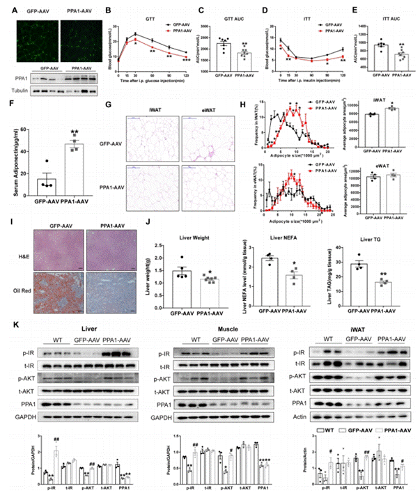
代謝疾病:胰島素紊亂基因治療研究案例
PPA1 Regulates Systemic Insulin Sensitivity by Maintaining Adipocyte Mitochondria Function as a Novel PPARγ Target Gene. Diabets (2021) doi: 10.2337/db20-0622.
近年來研究表明胰島素抵抗與代謝紊亂相關,為探討PPA1對全身性胰島素敏感性的影響,研究人員首先構建了PPA1基因敲除小鼠,通過高脂喂養后出現脂肪細胞功能損傷和全身代謝紊亂,并表現出多組織的胰島素抵抗。進而通過AAV遞送系統使PPA1基因敲除小鼠體內過表達PPA1,發現全身性代謝紊亂和胰島素抵抗得到了顯著改善,進一步證實PPA1可作為PPARγ靶基因,起到維持脂肪細胞線粒體功能并達到調節全身胰島素敏感性的作用。
基于AAV載體的基因治療在近年來備受關注,該文章證實了通過AAV調控相關基因表達,可緩解全身性代謝紊亂,從而提高胰島素敏感性,為人類肥胖相關代謝性疾病提供了新的治療策略。點擊閱讀全文
圖4 客戶研究思路
圖5 高脂喂養小鼠脂肪量減少和異位脂肪沉積增加
圖6 PPA1缺陷引起脂肪組織損傷與全身胰島素抵抗有關
眼科疾病:新生血管性黃斑變性模型治療案例
Delivery of nVEGFi using AAV8 for the treatment of neovascular age-related macular degeneration.Methods & Clinical Development (2022) DOI: 10.1016/j.omtm.2022.01.002
新生血管性AMD以脈絡膜新生血管(CNV)為特征,并伴有滲出、視網膜內和視網膜下出血、視網膜色素上皮脫離、硬性滲出物或視網膜下纖維瘢痕。研究人員通過,小鼠眼底激光誘導出了小鼠的疾病模型,并根據抑制新生血管的生成的作用機制設計了可以阻斷血管內皮生長因子(VEGF)的AAV-antiVEGF的藥物,結果證實AAV-antiVEGF對激光誘導的小鼠脈絡膜新生血管有抑制作用,能有效的阻止AMD疾病的進展,為黃斑變性患者的治療提供了潛在的治療方法。該文章無論從研究思路和策略,再到技術方法,都為我們今后應用小動物疾病誘導模型,開展相關基因功能研究,以及基因治療方法及其效果評價提供了非常好的參考借鑒作用。
圖7 客戶研究思路
圖8 體外藥效驗證圖,驗證了nVEGFi能在體外高效的和VEGF結合
圖9 體內藥效實驗流程圖,驗證了nVEGFi確實能抑制wAMD的表型產生