
-
生物通官微
陪你抓住生命科技
跳動的脈搏
m6A調節果蠅性別分化和神經功能 | 案例解析
【字體: 大 中 小 】 時間:2018年05月08日 來源:聯川生物
編輯推薦:
聽聽專家解析m6A研究的具體案例——m6A調節果蠅性別分化和神經功能。
標題:m6A modulates neuronal functions and sex determination in Drosophila
m6A調節果蠅性別分化和神經功能
發表時間:2016年12月
發表期刊:Nature
IF:40.1
機構:德國美因茨大學
1、前言
RNA修飾在表觀轉錄調控中十分重要,其中m6A修飾在許多哺乳動物中廣泛存在。許多真核生物中都存在m6A修飾,包括人、小鼠、斑馬魚甚至酵母。許多研究表明大量的m6A修飾落在了RRACH motif(R, purine; H, non-guanine base)內,另外終止密碼子和3’ UTR區域也有大量的m6A修飾。RNA甲基化修飾參與許多轉錄后調控,包括mRNA前體剪切,mRNA降解和翻譯,其中的“reader”酶YTH家族起到十分重要的作用。RNA甲基化轉移酶(methyltransferase)能夠催化腺苷酸N6位發生甲基化,包括METTL3、METTL14、WTAP、Vir等。而去甲基化酶包括FTO和ALKBH5。
已知在小鼠胚胎干細胞中將METTL3敲除(knockout)后能夠阻止其發生分化,MELLT3基因功能缺失對小鼠胚胎干細胞的發育具有致死做用。同樣在果蠅中,METTL3的同源蛋白Ime4被敲除后也具有亞致死作用,由于NOTCH信號通路受損從而影響果蠅的生育能力。在模式植物擬南芥中,METTL3同源蛋白Ath-MTA被敲除后,其發育也會受到很大影響。另外,Ime4基因對酵母的減數分裂也有很重要的作用。種種跡象表明,m6A修飾對生物早期性器官發育以及早期的胚胎發育至關重要。近幾年的結構生物學研究表明,METTL3和METTL14會形成雜絡物行使催化作用,但是生物體內的作用機制至今仍然未知。參與RNA甲基化的酶包括:
|
類別 |
基因 |
功能 |
|
Writers |
METTL3, METTL14, WTAP, KIAA1492 |
METTL3和METTL14形成雜絡物,在體內和體外催化RNA發生m6A甲基化修飾。而WTAP(Fl(2)d)和KIAA1492(Vir)以及其他factors也雜絡物的重要組成部分。這些Writers都有consensus motif |
|
Erasers |
FTO, ALKBH5以及其他homologies |
去甲基化酶,介導m6A去甲基化修飾 |
|
Readers |
YTHDF1、YTHDF2、YTHDF3以及其他同源家族蛋白 |
識別RNA甲基化修飾的信息,并參與下游RNA的翻譯、降解等過程。這些YTHDF家族的蛋白普遍都含有YTH domain |
昆蟲整個生命周期包括胚胎期、幼蟲期(一齡幼蟲→三齡幼蟲)、蛹期以及成蟲期。作者先檢測了野生型果蠅各個時期的m6A整體的甲基化水平,使用質譜法對Ime4、dMettl14和fl(2)d三種蛋白相對表達水平做了一個熱圖。從熱圖中我們可以發現在胚胎早期尤其是2小時后m6A水平處于一個很高的水平,之后開始下降。在三齡幼蟲期,m6A水平開始上升,在蛹期又達到了一個高峰后逐漸下降。果蠅成蟲期的頭部以及卵巢中m6A水平也一直維持相對較高水平。
系統進化樹分析表明,果蠅的METTL3同源蛋白Ime4有兩種密切相關的蛋白CG7818和CG14906。在果蠅的SR2+細胞(embryonic-derived Schneider)中敲低Ime4和CG7818后,m6A水平下降70%而敲低CG14906卻沒有任何影響。由于CG7818與METTL14結構上具有很大的保守性和相似性,作者將CG7818重新命名為dMettl14。同樣fl(2)d和Vir基因與WTAP和KIAA1429高度同源,敲低后對果蠅的m6A水平也會產生較大的影響。
在哺乳動物尤其是人體內中,RNA甲基化轉移酶METTL3和METTL14會形成雜絡物,而WTAP和KIAA1429也是重要的組成部分。在果蠅甲基化轉移酶中同時發現了Vir、fl(2)d和Ime4。作者對果蠅的fl(2)d敲低后,Ime4和dMettl14的interaction顯著降低。
基因定位實驗表明參與m6A甲基化的酶都位于細胞核內且都在胚胎早期發育階段處于高表達水平。另外胚胎晚期,這些酶在神經外胚層也有較高的轉錄水平。
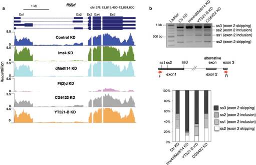
3.YT521-B介導m6A調控mRNA可變剪切
作者使用MeRIP-seq,從812個基因中鑒定了到了1120個m6A的peak。其中92%的peak都含有RRACH motif。此外,其他類型的序列或motifs也含有較高的m6A水平,這表明這些motifs可能也對甲基化轉移酶具有特異性。
此外,與其他真核生物類似,在果蠅體內start codon和stop codon區域存在很高的m6A甲基化修飾。
接下來,作者針對SR2+細胞系中與m6A相關的各種酶敲低后進行了轉錄組測序,這些酶包括Ime4、CG6422、dMellt14、YT521-B以及Fl(2)d。從上圖a中我們可以明顯看到,MA-plot顯示不同敲低條件下,SR2+細胞系中的基因表達發生了顯著的差異(p<0.05)。圖b表示不同敲除條件下三個生物學重復基因表達的spearman相關系數表。圖c則是剪切模式的spearman相關系數表。
其中作者發現Fl(2)d敲低后效果最為明顯,超過2000個基因表達顯著差異。敲低Ime4和dMettl14后,通過上面的韋恩圖可以發現SR2+中差異表達基因數量小于Fl(2)d(milder effects)。
GO功能富集分析表明,這些差異表達的基因涉及各種功能如陰離子轉運、細胞粘附等。盡管SR2+細胞系并不是直接起源于神經系統,但是許多差異基因都富集到了neuronal functions上,如axon guidance和synapse activity。
通過表達量盒形圖發現,基因較低組的細胞中整體表達水平顯著高于control組。接下來,對SR2+細胞系中的Ime4和dMettl14這2個基因進行雙敲低(double knockdown)。韋恩圖顯示至少15%的基因都有m6A的peak。
Ime4和dMettl14雙敲后,m6A甲基化水平仍然發生了輕微但是仍然顯著的差異。這個結果表明每個轉錄本可能擁有獨立的m6A peak位點。
文章還發現在基因剪切事件上,雙敲的結果與2種酶單獨敲的結果低還是存在顯著差異的。在任意一種酶的敲低實驗中,fl(2)d這個基因都行使十分重要的作用。通常情況下,不同酶敲低都會對基因5’的剪切以及內含子保留等行為產生影響,這種情況同樣也存在于人細胞系中。
YTH家族蛋白是一種十分重要的reader酶。果蠅中,CG6422和YT521-B屬于YTH家族的同源蛋白。蛋白細胞定位實驗表明CG6422位于細胞質中,受精后在胚胎期2小時達到最大值,接下來持續下降并且在幼蟲期和蛹期一直維持較低的水平。然而,蛋白細胞定位實驗表明YT521-B位于細胞核中,并且在胚胎的神經系統已經成蟲的大腦中處于較高的轉錄水平。
使用點印記法(dot-plot)和pull down實驗表明,YT521-B能夠與RNA上的m6A位點相結合。轉錄組測序表明,敲低CG6422后,差異基因RNA剪切事件幾乎影響不大。但是敲低YT521-B后,轉錄組結果表明有103個基因的剪切事件差異顯著。韋恩圖顯示YT521-B與common target以及CG6422交集不到30%。所以這些證據都表明YT521-B在pre-mRNA剪切上行使極其重要的功能。
4.m6A甲基轉移酶對果蠅的行為調控
為了尋找m6A相關酶的潛在功能,作者分別構建了Ime4和dMellt14敲除的果蠅。
其中針對Ime4這個基因使用兩種方法敲除方法,Ime4Null(CDS全部敲除)和Ime4Cat(C端保留催化結構域)。文章發現無論是純合果蠅還是發生雜合突變的果蠅,幼蟲都能羽化存活至成年期。卵巢中沒有發現任何encapsulation defects。
但是突變型果蠅壽命變短,飛行和爬行受阻,無法合翅。盡管突變型果蠅能夠勉強合翅伸縮翅膀,但是很難將翅膀合攏在腹部和胸部的背面。另外dMettl14基因突變型果蠅雖然翅發育正常,但是行為能力卻已經缺失。為了驗證Ime4和dMettl14是否在果蠅體內能夠相互補償,作者構建了雙突變果蠅和單基因突變果蠅。結果表明,這2個基因功能相似調控的通路也相似,可能調控common targets。此外,Ime4似乎在功能上比dMettl14更占優勢,大部分催化反應需要甲基化轉移酶有特定的催化結構域。
小貼士:果蠅屬于昆蟲綱雙翅目,只有一對翅膀,另一對翅膀已經進化成平衡棒,用于輔助平衡飛行。通常翅膀會合攏在胸部和腹部的背面。
行為實驗表明Ime4突變型果蠅爬行速度顯著低于野生型果蠅,定向能力(Orientation)也出現問題。種種證據表明m6A修飾通過調控神經系統,從而嚴重影響果蠅的行為。為了通過表型行為探究深層的神經缺陷和分子機制,作者在Ime4突變型果蠅幼蟲中進行了肌肉神經接頭測試(NMJ)。上圖顯示NMJ在Ime4突變型幼蟲內樹突生長是野生型的1.5倍。結果表明Ime4通過控制NMJ的樹突生長來調節果蠅幼蟲的爬行行為。
為了鑒定果蠅行為的靶基因,作者對二日齡雌果蠅成蟲的頭部進行了解剖并進行轉錄組測序。通過轉錄組結果分析,作者在Ime4突變型中鑒定了1600多個差異基因在基因剪切模式上發生改變。這些差異基因絕大部分都是控制果蠅行為的。接下來作者又對SR2+細胞系原有的MeRIP數據與轉錄組數據進行比對,發現大部分調控果蠅行為的基因都發生了m6A甲基化修飾。作者推測,甲基化轉移酶缺陷的情況下,可能有不止一個基因調控果蠅的行為。
5.甲基化修飾m6A調控果蠅性別分化
在果蠅體內,sxl基因這個開關激活與否由上游的劑量補償效應來調控控制果蠅的性別分化,果蠅性別分化機制詳見下面小貼士部分。文章內,作者通過實驗發現Ime4對Sxl影響很大。Sxl基因在雄蟲和雌蟲中同時存在,只不過雄蟲Sxl基因有一個額外插入的外顯子。在突變體雄性果蠅基本不受Ime4的影響,而兩種突變型雌性果蠅在基因型上都表現出與雄性果蠅共有的外顯子插入以及雌雄果蠅獨有的剪切模式。無論是雌蟲還是雄蟲,Sxl不同轉錄本下降水平不是特別明顯,這表明m6A可能在大腦中特異性富集。
Sxl基因下游調控的2個基因tra和msl也發生了顯著變化。這表明甲基化轉移酶可能會影響Sxl基因的pre-mRNA的剪切,從而影響果蠅性別分化和劑量補償效應。為了驗證這個猜想,作者使用Ime4雜合突變的雌蟲與Sxl雜合突變的雄蟲進行雜交,統計后代存活率發現后代雄蟲不受影響,Ime4與Sxl缺失的雌性大幅度下降。所以結果表明,Ime4破壞了果蠅體內正常的劑量補償效應,并通過調控Sxl影響雌雄果蠅的存活。
小貼士:果蠅(左)和家蠅(右)在控制性別分化上采用完全不同的機制。2017年Science刊登論文首次鑒定了家蠅雄性決定基因Mdmd。果蠅通常采用補償劑量機制(dosage compensation),即當上游的X:A的常染色體和性染色體比例決定下游的Sxl是否會被激活。如果Sxl基因受到影響,無論上游的X:A染色體比例如何,果蠅都會發育成雄性成蟲。相反,如果Sxl一直處于激活狀態,則果蠅會發育成雌性成蟲。
6.YT521-B缺失與m6A表型之間的關系
鑒于YT521-B能夠特異性識別m6A甲基化位點,從而影響SR2+細胞中絕大部分由m6A介導的RNA剪切事件,作者對各種參與RNA甲基化的酶進行了敲除(knockout)實驗。YT521-B缺失能夠引起不同轉錄本表達異常,而YT521-B突變果蠅雖然能夠存活至成蟲期,但是飛行等行為受到了很大的影響。
將YT521-B突變雌蟲與Ime4突變雌蟲進行轉錄組測序,發現各自有243和397個基因存在剪切模式的差異。5’端可變剪切位點特異性不高,內含子部分保留仍然較多。顯然,YT521-B突變也能影響male-specific Sxl,從而影響下游的tra和msl-2,繼而使得雌蟲體內female-specific Sxl轉錄水平降低。以上結果表明m6A甲基轉移酶是通過YT521-B調控果蠅行為和性別分化。
7.Nito是一種全新的參與m6A修飾的酶
為了探究YT521-B的調控機制,作者利用SILAC技術,對SR2+細胞培養過程中的氨基酸進行同位素標記,結合質譜技術和免疫共沉淀對SR2+細胞中和YT521-B免疫結合的蛋白進行定量分析。幾乎一半(n=30)與預測的結合蛋白相符合。為了驗證其中是否存在m6A介導的剪切事件,我們分別對這30個蛋白進行了depleted,然后評估fl(2)d對剪切事件的影響。其中蛋白Hrb27C、Qkr58E-1和Nito與fl(2)d控制的剪切現象相符合。
分析了6個額外的m6A介導的剪切事件表明,Hrb27C和Qkr58E-1僅僅調控一個蛋白亞基,而Nito的缺失會導致基因剪切時間異常,這個異常現象與YT521-B及其蛋白復合物功能缺失后的現象比較相似。
接下來作者使用免疫共沉淀將YT521-B與Hrb27C、Qkr58E-1和Nito三種結合蛋白進行共沉淀探尋蛋白間的相互作用。結果表明,Hrb27C和Qkr58E-1與YT521-B的結合依賴于RNA。
而Nito蛋白與YT521-B蛋白相結合則完全不依賴于RNA。但是Nito蛋白與Ime4以及fl(2)d相結合依賴于RNA。Nito基因的敲低會導致m6A修飾水平的降低。因此Nito缺失對于m6A的水平影響很大。該研究還鑒定到了果蠅m6A甲基轉移酶復合體中的新亞基Nito(Spenito)。